Advertisement

Pa Homeschool Affidavit Printable

Here are some of the images for Pa Homeschool Affidavit Printable that we found in our website database.

Fulton County Pennsylvania Simple English Wikipedia the free

Fulton County Pennsylvania Simple English Wikipedia the free

Twilight Pennsylvania Wikipedia

Twilight Pennsylvania Wikipedia

Coolbaugh Township Pennsylvania Wikipedia

Coolbaugh Township Pennsylvania Wikipedia

Bucks County Pennsylvania Wikipedia

Bucks County Pennsylvania Wikipedia

Belgravia Hotel Wikipedia

Belgravia Hotel Wikipedia

Frontiers Echocardiographic Assessment of Pulmonary Arterial

Frontiers Echocardiographic Assessment of Pulmonary Arterial

Quarryville Pennsylvania Wikipedia

Quarryville Pennsylvania Wikipedia

File:Reading High School (PA) jpg Wikipedia the free encyclopedia

File:Reading High School (PA) jpg Wikipedia the free encyclopedia

Charleroi School District Wikipedia

Charleroi School District Wikipedia

Carbondale Area Junior Senior High School Wikipedia

Carbondale Area Junior Senior High School Wikipedia

Robert Morris University Island Sports Center Wikipedia

Robert Morris University Island Sports Center Wikipedia

National Women #39 s Soccer League Wikipedia

National Women #39 s Soccer League Wikipedia

Bethel Park Pennsylvania Wikipedia

Bethel Park Pennsylvania Wikipedia

identification What is this plant with leaves over a foot long in

identification What is this plant with leaves over a foot long in

Retroshare sigurni i decentralizirani komunikacijski sustav Perforum

Retroshare sigurni i decentralizirani komunikacijski sustav Perforum

Frankfurt Mains flygplats Wikipedia

Frankfurt Mains flygplats Wikipedia

Pablo Neruda Wikipedia

Pablo Neruda Wikipedia

Frontiers AI based radiodiagnosis using chest X rays: A review

Frontiers AI based radiodiagnosis using chest X rays: A review

Māori history Wikipedia

Māori history Wikipedia

Odensjön Wikipedia

Odensjön Wikipedia

Photo: Primosten Croatie

Photo: Primosten Croatie

Photo: Nokor Bachey temple Kampong Cham Camboya

Photo: Nokor Bachey temple Kampong Cham Camboya

Quebec Wikipedia kamusi elezo huru

Quebec Wikipedia kamusi elezo huru

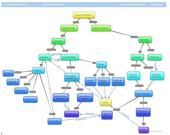
Chispazul en la prepa en linea SEP

Chispazul en la prepa en linea SEP

Kendall in Makeup for Sleepwalking Lady Macbeth 4 Makuahine Pa #39 i Ki #39 i

Kendall in Makeup for Sleepwalking Lady Macbeth 4 Makuahine Pa #39 i Ki #39 i

peanuts from Italy: Consorzio di Tutela del Pecorino Romano

peanuts from Italy: Consorzio di Tutela del Pecorino Romano

Andipatti Wikipedia

Andipatti Wikipedia

DIY: Porta Retrato com capa de CD MayDIY Blog de DIY CRAFT E DECOR

DIY: Porta Retrato com capa de CD MayDIY Blog de DIY CRAFT E DECOR

VAYAPELIMASGUAPA O NO: 5 años de VPG y hasta luego

VAYAPELIMASGUAPA O NO: 5 años de VPG y hasta luego

Kilauea Poetry: Lamp Beside The Golden Door Pt 1

Kilauea Poetry: Lamp Beside The Golden Door Pt 1

Tegn Wikipedia

Tegn Wikipedia

Veteran Banned From His Own Land 4 Living Off Grid by paradigm shifting

Veteran Banned From His Own Land 4 Living Off Grid by paradigm shifting

coffee dad: between the lines Todd Lyons Toddcast Indigenous

coffee dad: between the lines Todd Lyons Toddcast Indigenous

My Version of A Modern Day Hidden Blade by Supajames1 on DeviantArt

My Version of A Modern Day Hidden Blade by Supajames1 on DeviantArt

Colegio Marista Liceo Castilla Equipo de Orientación: La realidad del

Colegio Marista Liceo Castilla Equipo de Orientación: La realidad del