Advertisement

Contract Audit Template

Here are some of the images for Contract Audit Template that we found in our website database.

Free Legal Contract Audit Manual Template to Edit Online

Free Legal Contract Audit Manual Template to Edit Online

Free Finance Audit Contract Template to Edit Online

Free Finance Audit Contract Template to Edit Online

Letter Template For Contract Audit Completion Free Samples in PDF

Letter Template For Contract Audit Completion Free Samples in PDF

Free Accounting Internal Audit Contract Template to Edit Online

Free Accounting Internal Audit Contract Template to Edit Online

Editable Audit Checklist Templates in Word to Download

Editable Audit Checklist Templates in Word to Download

IT Contract Compliance and Audit Manual Template in Word PDF Google

IT Contract Compliance and Audit Manual Template in Word PDF Google

Legal Contract Audit Manual Template Edit Online Download Example

Legal Contract Audit Manual Template Edit Online Download Example

Contract Audit Template

Contract Audit Template

Contract Audit Template

Contract Audit Template

Contract Audit Template

Contract Audit Template

Contract Audit Template

Contract Audit Template

Free Contract Proposal Templates Editable and Printable

Free Contract Proposal Templates Editable and Printable

Avalanche Contract Audits Codeum

Avalanche Contract Audits Codeum

Avalanche Contract Audits Codeum

Avalanche Contract Audits Codeum

Contract Audit Checklist Aavenir

Contract Audit Checklist Aavenir

OWC Bridge Smart Contract Audit EtherAuthority

OWC Bridge Smart Contract Audit EtherAuthority

Yumi Swap Smart Contract Audit EtherAuthority

Yumi Swap Smart Contract Audit EtherAuthority

Free Internal Audit Discrepancy Report Template to Edit Online

Free Internal Audit Discrepancy Report Template to Edit Online

Smart Contract Audit CertiK

Smart Contract Audit CertiK

Smart Contract Audit CertiK

Smart Contract Audit CertiK

Smart Contract Audit CQR Smart contract Audit Service Web3

Smart Contract Audit CQR Smart contract Audit Service Web3

Pulse Rich Smart Contract Audit EtherAuthority

Pulse Rich Smart Contract Audit EtherAuthority

Vital Steps For Performing Smart Contract Audit

Vital Steps For Performing Smart Contract Audit

Do You Need a Contract Audit in 2025? A Comprehensive Guide

Do You Need a Contract Audit in 2025? A Comprehensive Guide

Smart Contract Audit what is it?

Smart Contract Audit what is it?

Smart Contract Audit Services

Smart Contract Audit Services

Audit Implementation PowerPoint Template

Audit Implementation PowerPoint Template

Internal Audit Plan Template Free Word Excel Templates

Internal Audit Plan Template Free Word Excel Templates

Audit Powerpoint Template Powerpoint Templates Presen vrogue co

Audit Powerpoint Template Powerpoint Templates Presen vrogue co

Page 113 Free Templates Examples Edit Online Download Template net

Page 113 Free Templates Examples Edit Online Download Template net

Smart Contract Audit Checklist Redwerk

Smart Contract Audit Checklist Redwerk

Compliance Audit Checklist Template prntbl concejomunicipaldechinu gov co

Compliance Audit Checklist Template prntbl concejomunicipaldechinu gov co

PPT Audit Base: The Ultimate Smart Contract Audit Tool for Maximum

PPT Audit Base: The Ultimate Smart Contract Audit Tool for Maximum

Warehouse Management Section Internal Audit Checklist Excel Template

Warehouse Management Section Internal Audit Checklist Excel Template

Smart Contract Audit Avocat cu Smart Contract

Smart Contract Audit Avocat cu Smart Contract

Smart Contract Vulnerabilities Audit Checklist 2023 by Chirag Agrawal

Smart Contract Vulnerabilities Audit Checklist 2023 by Chirag Agrawal

10  Free Audit Schedule Templates Free Unique Printable Templates

10 Free Audit Schedule Templates Free Unique Printable Templates

Internal Audit Excel Template Simple Sheets

Internal Audit Excel Template Simple Sheets

Contract Audit Trails: The Complete Guide

Contract Audit Trails: The Complete Guide

25  FREE Construction Audit Report Samples to Download

25 FREE Construction Audit Report Samples to Download

Government Contract Audit Preparation

Government Contract Audit Preparation

Free Contract Management Templates Smartsheet

Free Contract Management Templates Smartsheet

Significance of Maintaining an Audit Trail for Contracts

Significance of Maintaining an Audit Trail for Contracts

Top Industry Leading Smart Contract Auditing Tools BlockApex

Top Industry Leading Smart Contract Auditing Tools BlockApex

33  Contract Termination Letter KashifPierre

33 Contract Termination Letter KashifPierre

ملف:Defense Contract Audit Agency seal svg المعرفة

ملف:Defense Contract Audit Agency seal svg المعرفة

Music Investor Contract Template Private Music Investor Agreement Template

Music Investor Contract Template Private Music Investor Agreement Template

Music Investor Contract Template Private Music Investor Agreement Template

Music Investor Contract Template Private Music Investor Agreement Template

Music Investor Contract Template Private Music Investor Agreement Template

Music Investor Contract Template Private Music Investor Agreement Template

Safereum Smart Contract Audit by SourceHat

Safereum Smart Contract Audit by SourceHat

ITOG NFT Smart Contract Audit Cyberscope

ITOG NFT Smart Contract Audit Cyberscope

Yuna Smart Contract Audit by SourceHat

Yuna Smart Contract Audit by SourceHat

Space Token Smart Contract Audit by SourceHat

Space Token Smart Contract Audit by SourceHat

Osiris SourceHat Smart Contract Audit

Osiris SourceHat Smart Contract Audit

Cloak Protocol Smart Contract Audit by SourceHat

Cloak Protocol Smart Contract Audit by SourceHat

Attestation Smart Contract Audit

Attestation Smart Contract Audit

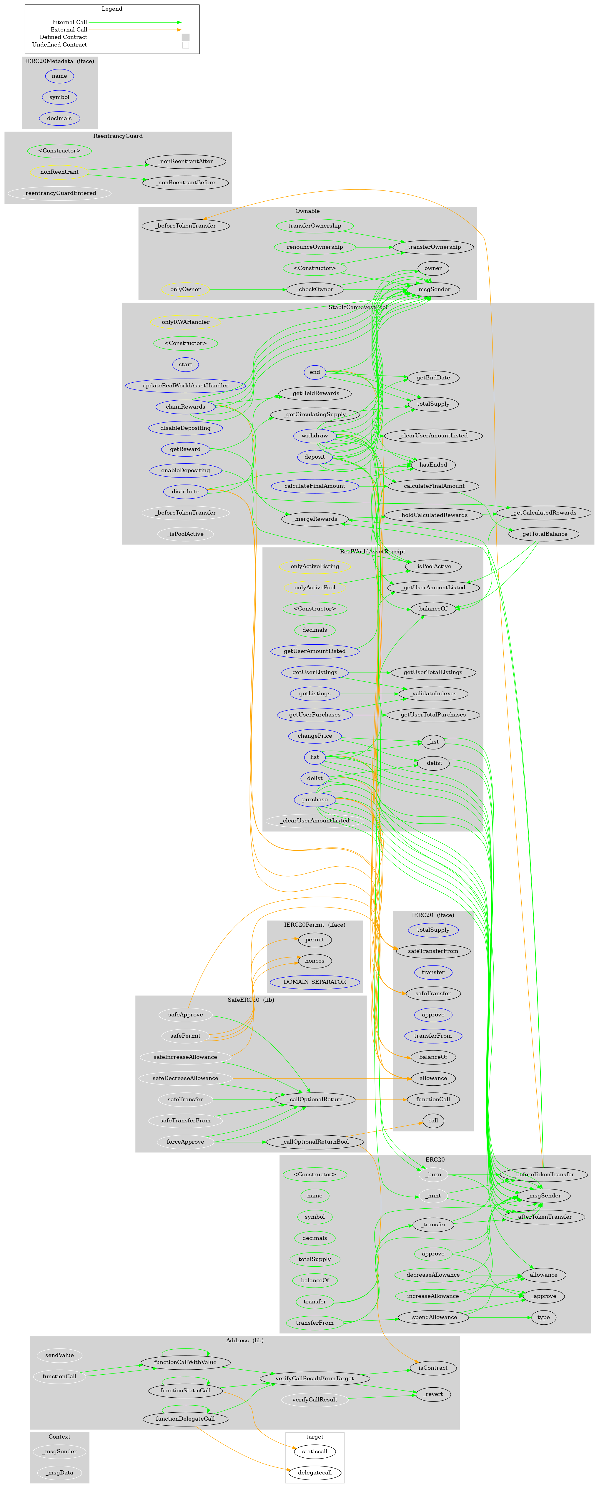
Stablz Pool Smart Contract Audit by SourceHat

Stablz Pool Smart Contract Audit by SourceHat

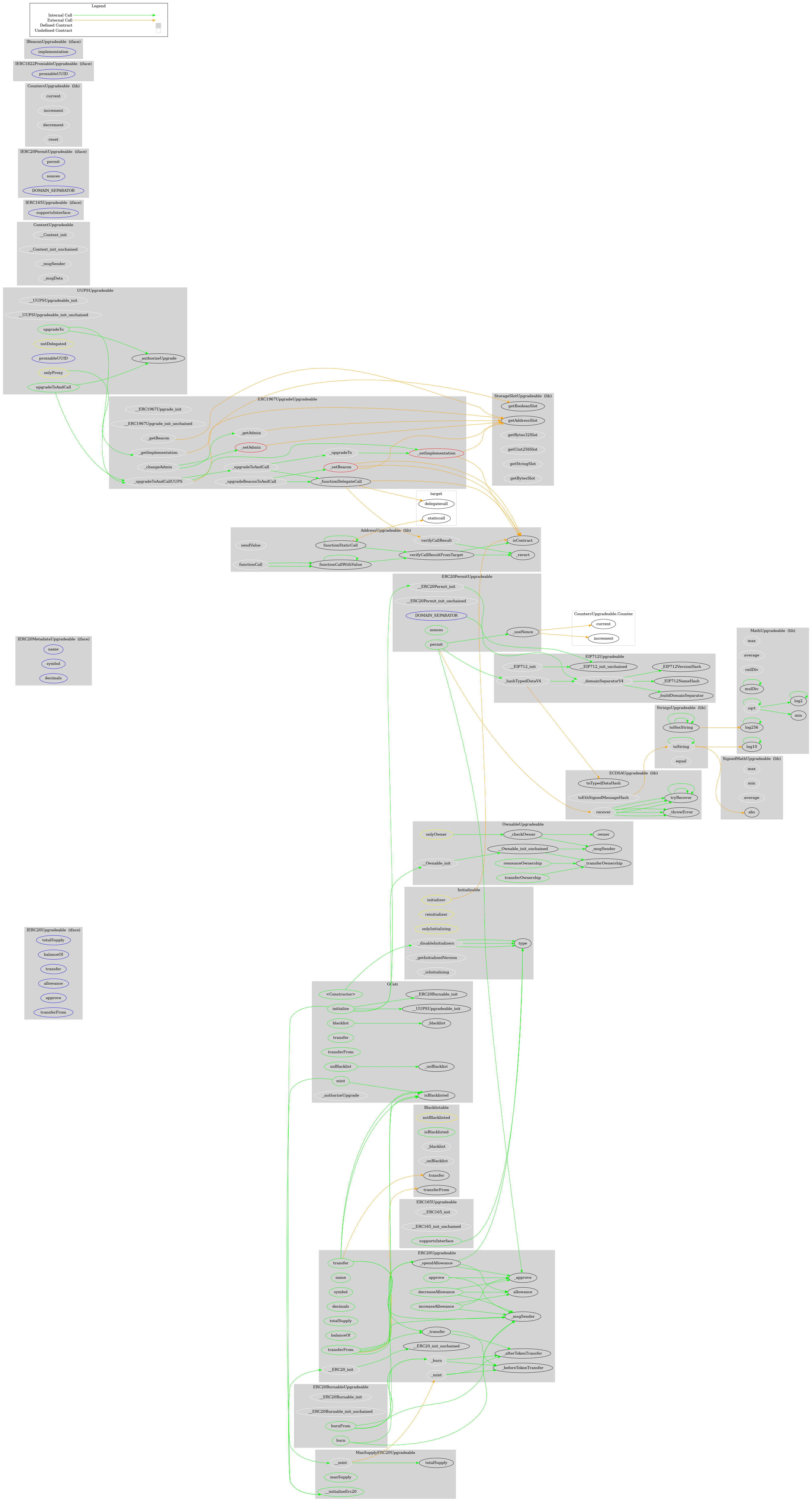
gCOTI Token Smart Contract Audit by SourceHat

gCOTI Token Smart Contract Audit by SourceHat

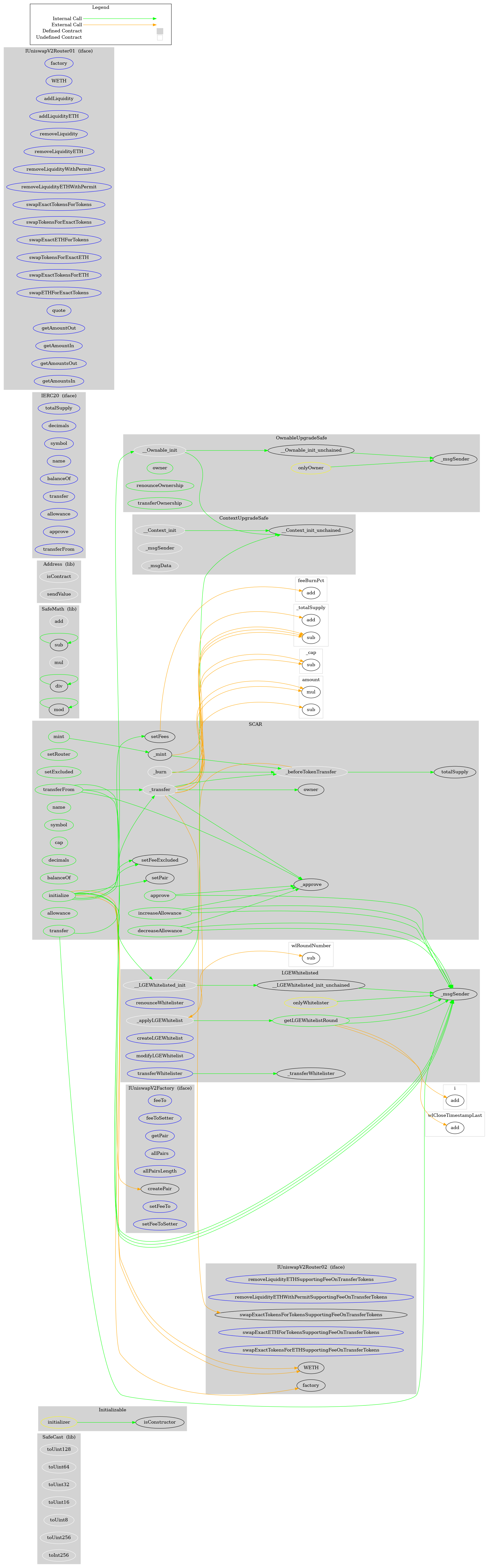
SCAR Smart Contract Audit by SourceHat

SCAR Smart Contract Audit by SourceHat

Cage Token Smart Contract Audit by SourceHat

Cage Token Smart Contract Audit by SourceHat